规划风、光装机超930GW!21省市“十五五”新能源重点规划公布
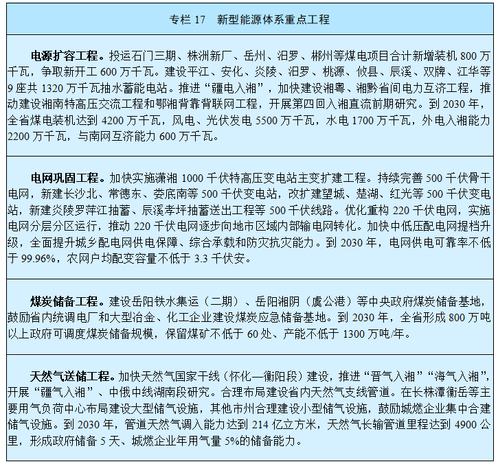
截至2026年4月,全国31省市中,已有内蒙古、山西、北京、天津、黑龙江、吉林、山东、上海、安徽、浙江、江苏、湖南、海南、贵州、云南、四川、甘肃、宁夏、陕西、青海、西藏21省市公布第十五个五年规划纲要。 根据各省市新能源建设目标及截至2025年底装机情况,21省市规划风、光新增规模超930GW。其中,内蒙古规划新增规模最大,近155GW。青海其次,约102GW。山西、甘肃、江苏、山东、四川五省规划新增规模在50GW及以上。 内蒙古 提高新能源开发利用水平,构建新型电力系统,促进源、网、荷、储协调发展,统筹就地消纳和外送,拓展新能源应用和消纳场景,努力将新能源资源优势转化为高质量发展优势。 推动新能源大规模开发建设,持续提高新能源供给比重,推动新增用电量主要由新增新能源发电满足。加快沙戈荒大型风电光伏基地建设,开展风能太阳能资源监测评估,科学制定年度利用率目标和开发规模,保持新增装机合理规模。加强分布式能源就近开发利用,因地制宜发展太阳能光热发电,稳步发展农林生物质、沼气能发电。到“十五五”末,新能源装机规模达到3.25亿千瓦。 推动新能源高比例消纳利用,实施新能源消纳行动,完善引导重点用能行业企业使用绿电激励政策,拓展新能源非电利用,构建协同高效的多层次消纳利用体系。推广绿电直连、增量配电网等消纳新模式,积极承接先进绿色高载能产业转移,打造国家新能源与先进绿色高载能产业融合发展集聚区。深化电力市场化改革,推动蒙东电力现货市场正式运行、蒙西电力现货市场稳定运行,完善新能源市场化交易机制,推进绿电、绿证、碳排放权交易衔接。推动“蒙电外送”扩容增绿,优化提升外送新能源电量规模和配比。持续推动绿电出口。到“十五五”末,新能源本地消纳规模达到3200亿千瓦时、外送电量达到2000亿千瓦时。 做大做强氢能储能产业,加速构建绿氢“制储输用”全产业链,打造绿氢绿氨绿醇产业集群。扩大储能规模,梯次推进国家规划抽水蓄能项目开发建设,实施新型储能规模化建设专项行动,构建适应新型电力系统稳定运行的多元储能体系,建设国家重要的储能产业高地。到“十五五”末,新型储能装机规模达到6000万千瓦,需求侧响应能力达到地区最大负荷的5%以上。 提升新能源装备制造产业能级,推进新能源产业关键材料、装备及零部件等全产业链发展,形成满足区内、供应周边、辐射全国的供给能力,建设国家级新能源装备制造基地。加快新能源重卡和无人电动矿卡规模化应用。培育新能源运维服务等关联配套产业,提升智能运维水平,打造“蒙西+蒙东”两个运维服务总部+多个区域运维服务中心的产业发展格局,推动综合能源服务与新兴用能场景深度耦合。 山西 建设国家电力外送基地。巩固绿电外送第一方阵优势,统筹本地消纳和向外输送,建设完善特高压输电通道,推动省间灵活互济工程,打造面向京津冀的电力调峰省份。试点建设系统友好型新能源电站,适度布局调峰气电、光热发电试点项目。增强储能调峰能力,积极有序开发建设抽水蓄能电站,因地制宜发展电网侧、负荷侧新型储能,到2030年,抽水蓄能装机达到390万千瓦,新型储能装机达到1400万千瓦。 提升非化石能源供给水平。坚持集中式与分布式、增量开发与存量改造升级并举,统筹推进风电、光伏发电等扩规升级,力争2030年风电、光伏等可再生能源装机新增1亿千瓦。聚焦“晋北区、大基地、沉碱荒、新通道”,优化集中式风光竞配机制,按照国家统筹布局争取建设国家级大型风电光伏基地。建设10个50万千瓦以上省级大型风光基地,鼓励“新能源+生态修复”等发展模式。加快分布式新能源就地开发利用,布局农业、交通廊道等多场景可再生能源项目 推动氢氨醇全产业链发展。以具备资源条件优势的工业园区、新能源基地为重点,形成工业副产制氢和可再生能源制氢为主的氢能供应体系,探索建设区域性、规模化高纯氢供应中心。推广甲醇重卡和甲醇燃料应用,布局绿色“氢氨醇”一体化项目。 促进新能源高效消纳。坚持发电利用与非电利用并举,严格落实可再生能源消纳责任,引导合理能源消费和绿色能源消费。实施可再生能源消费替代,创新工业企业全额自发自用、建筑“光储直柔”、交通“光储充”充电站等产消一体化模式。聚焦煤炭生产和运输重点环节,积极推动矿区用能清洁替代。推动工业园区节能降碳,鼓励整合工业余热、光伏、生物质能等资源,建设集中供能中心,促进能源系统优化和梯级利用。 推动风光水火储一体联动。充分利用各类电源互补互济特性,强化能源资源协同开发,构建多元绿色低碳供给结构。深化煤电联营、煤电与新能源联营,促进传统能源企业向新型综合能源服务供应商转型。加快大型综合能源基地风光水火储一体化建设运行,统筹建设风光发电基地、煤电配套电源、储能项目和外送电通道。探索建设以可再生能源为基础的综合能源岛,促进多能互补、梯级利用。推动源网荷储一体化发展,探索“煤电+新能源+储能”实时数据交互与协同运行模式,建立健全发电侧容量补偿机制。 做强绿电园区建设新优势。坚持差异布局、融合产业、分批实施,推动大同、绛县、长治、侯马等绿电园区试点建设。多途径拓展园区绿电供应,挖掘周边风光大基地、虚拟电厂等资源,充分利用园区内纵向空间,发挥大电网支撑保障能力,创新集中式绿电直连、分布式绿电就地消纳等新模式,重点承载出口导向型先进制造业。统筹绿电招商和出口绿电认证,做强“绿色能源+”和绿电优势,发展“绿色能源+制造、+交易、+认证、+金融”等模式。稳步推进绿证强制消费,实施新上项目可再生能源消费承诺制,加强绿电使用刚性约束。建设一批国家级、省级零碳园区。 北京 全力扩大绿电进京规模。深化与内蒙古、吉林等地区能源合作,建设东北松辽清洁能源进京项目,投产西合营-房山等500千伏下送通道工程,外调绿电规模力争达到650亿千瓦时,力争到“十五五”末年度新增清洁能源电量覆盖全社会新增用电量。 积极推动可再生能源扩量提质。制定可再生能源开发利用规划指引,完善目标引导机制和可再生能源电力消纳责任权重考核机制。全面推广第五立面光伏发电,优化风电开发布局,力争新增光伏、风电发电装机200万千瓦。统筹推进地热资源开发,因地制宜发展生物质能,推动实施乌兰察布绿氢进京项目,建设一批制加氢一体站,加快氢能发电、供热等场景示范落地。 提升电网可再生能源承载能力。加强智能电网建设,推动配电网增容和智能化升级改造,推进新能源友好接入。积极创新绿电直连,支持绿色微电网和源网荷储一体化建设,基本建成适应高比例可再生能源消纳的新型电力系统。 挖掘负荷侧资源调节潜力。加快建设电力中长期市场,运行京津冀统一电力现货市场,持续完善电力辅助服务市场,提升电力资源灵活配置能力。健全虚拟电厂发展长效机制,鼓励电动汽车、新型储能、分布式电源、空调负荷等主体参与需求响应,电力需求侧响应能力达到最大用电负荷的5%。 推进新型储能发展。因地制宜布局一批新型储能设施,开工延庆白河、门头沟樱桃泉抽水蓄能电站,在条件具备的区域推进压缩空气储能示范。适时推动五环外工业园区、商业综合体等用户侧储能高效应用,研究光储充一体化发展实施路径,适时推广落地。 天津 增强电力系统调节能力,统筹布局200万千瓦新型储能电站,深化电力需求侧管理,积极发展虚拟电厂,增强新能源及多元负荷配置能力。 黑龙江 吉林 推动新能源产业跨越式发展。坚持超常规、大规模、跨越式发展思路,聚焦高质量开发、高水平消纳、高价值转化,加快新能源产业集成式发展、集群化布局,持续壮大新能源装备制造产业链,重点实施“电源绿色转型升级、‘绿氢+’产业培育、特高压外送通道、储能提升和绿能园区建设提速”五大工程,实现“投资、产值、装机、全社会用电量、非化石能源消费”五大跃升,奋力打造全国重要的绿色能源产业基地。 加强电力稳定供应。保障全省电力供应安全,大力推进煤电、气电等支撑性调节性电源项目建设。深化“绿电+消纳”模式创新,推进“新能源+”产业耦合发展,推动新能源开发向多场景应用融合发展。扩大西部白城市、松原市、双辽市等地省内消纳新能源规模。在中东部地区因地制宜开展分散式风电及分布式太阳能项目建设。加快推进“吉电入京”配套新能源基地建设。有序推进农林生物质热电联产项目按需建设。到2030年,风光开发建设规模达到7000万千瓦。 加速发展氢能及新型储能产业。按照“一区、两轴、四基地”的氢能产业中长期发展整体规划布局,聚合全域优势资源,创新挖掘拓展应用场景,稳步推动绿氢在工业、能源、交通等领域替代应用,培育氢能行业领军企业,形成初具规模的产业集群。围绕促进新能源消纳型储能、电力保障型储能和电网支撑型储能等方面,着力构建规模化、多元化的新型储能高质量发展体系。 聚焦我省“绿氢+”等产业优势,推动绿氢“制储输用”全链条发展,有效促进新能源消纳利用,按照“西部供能、中部消纳、东部调节”联动布局,实施绿氢全链攻坚、能源安全供给、集约高效配置、储能灵活充裕、发展生态完善等重点任务,打造国家绿色能源产业高地。到2030年,初步建成具有“三新一强”特征的新型能源体系。 通过完善“煤炭、油气、电力”三大供应主体,构建“煤电油气多能互补、风光氢储多元协同”的能源安全供应格局,形成“传统能源托底、新能源增量、跨区域互济”的三维保障框架。 加快构建“四横四纵”500千伏骨干网架,统筹推进主网架加强、供电能力提升、新能源汇集、电源送出、特高直流配套等项目建设,提升省内“东西互济”、省间“南北互济”能力。完善220千伏网架结构,优化分区供电方案和电源接网方式。 拓展能源外送通道。全力推动“吉电入京”特高压外送通道建设,加快建设省内配套火电及新能源项目,实现高比例新能源外送,提升我省新能源在全国范围内优化配置能力。探索研究绿—1—6氨、绿色甲醇跨区输送,利用“陆运+海运”“管道+海运”方式拓展国内沿海城市和东亚、欧盟市场,推动受端能源结构优化调整,进一步带动我省新能源资源消纳,持续促进我省“绿氢+”产业发展。 深化“绿电+消纳”模式。科学研究制定绿电直连相关方案,营造经营主体竞相开发新能源的浓厚氛围。迭代完善氢能“1+N”政策体系,推动新能源开发向以氢基绿能为主的非电利用、产业耦合转变。拓宽新能源直供模式适用范围,重点支持绿氢化工、钢铁冶金、算力设施等领域新增负荷,推动建成松原、辽源、四平3个国家级零碳园区,实现新能源规模化开发、就地转化和产业互促相协同。 开展零碳园区建设,推动绿电直连、新能源就近接入增量配电网等绿电直供模式落地。推广“以绿制绿”模式,实施可再生能源制氢氨醇等规模化非电利用,培育绿色氢氨醇产业链,增强绿电就地消纳能力。 山东 构筑东部沿海清洁能源发展高地。坚持风光核等多能并举, 打造具有独特优势的超亿千瓦级清洁能源基地。 海陆并进大力发展风电,以渤中、半岛南、半岛北三大片区为重点打造山东半岛海上风电基地,稳步推动向深水远岸布局发展,加快鲁西平原陆上风电项目建设。稳妥有序发展光伏发电,,积极推进鲁北盐碱滩涂地等基地开发,鼓励重点用能企业建设自发自用光伏项目。协同推进清洁能源高比例消纳,稳步推动抽水蓄能、压缩空气、电化学等储能设施规模发展,配套建设烟威输变电、沿海核电送出等特高压工程,强化配电网综合承载能力。 加快建设坚强智能电网。推进地热能、氢能等多元利用。到2030年,全省非化石能源发电装机达到2亿千瓦左右,力争年度新增清洁能源电量覆盖全社会新增用电量。 瞄准未来能源发展趋势,开展氢能、固态电池、绿色液体燃料等前沿技术攻关,探索发展核聚变、快堆、浮动堆等先进核能技术产业,加快实施“核动未来”、钙钛矿太阳能电池等科技示范工程。有序推动绿电直连发展,扩围源网荷储一体化试点,建设一批绿电产业园区,探索“风光氢氨醇”一体化、微电网、虚拟电厂、车网互动等供需协同发展新模式。深化能源体制机制改革,有序推动新能源全面参与电力市场,大力发展绿电、绿证交易。有序扩大接入绿电的大企业范围,引导主动参与全省新能源消纳。推进省级管网以市场化方式融入国家管网。打造一批区域性能源与产业协同创新发展样板。完善适应新型能源体系的市场和价格机制。 建设全国重要的能源储备基地。加大陆上、海上油气勘探开发和增储上产力度,深化济阳页岩油国家级示范区建设,推动油气与新能源融合发展。 上海 加快重点产业空间聚集发展,新能源及绿色低碳重点支持闵行、临港、松江加快突破先进装备,虹口、宝山构建重大场景生态圈。 做强大宗商品资源配置功能,拓展新能源品种交易。着力打造六大新兴支柱产业集群,其中新能源及绿色低碳开展先进能源装备、节能环保装备、新型绿色能源等关键技术和核心装备攻关,稳步推进规模化应用。 深入推动新型电力系统建设。推动传统能源升级,实施一批煤电“先立后改”项目和新一代煤电升级专项行动。打造4个千万千瓦级绿电基地。推动海上、陆上光伏开发,力争光伏总装机规模突破千万千瓦。推进深远海海上风电项目建设,力争风电总装机规模突破千万千瓦。积极争取增量水电资源,确保市外水电总供应能力突破千万千瓦。加快推动“蒙电入沪”项目落地,新建千万千瓦级市外风电、光伏基地。有序推进坚强电网建设,实施一批输变电工程。加强智能电网和虚拟电厂建设,推动中长时储能规模化应用。 安徽 持续提高新能源供给比重。统筹布局风电和光伏发电等新能源项目,鼓励生物质能、地热能等多元化利用,支持绿色氢氨醇和生物航煤发展。协同完善新能源资源开发与调节能力及配套电网,有序推进已纳规抽水蓄能电站建设,推动新型储能规模化发展,鼓励发展虚拟电厂,加快构建坚强智能骨干电网。力争“十五五”末实现年度新增清洁能源电量覆盖绝大部分全社会新增用电量。 推动能源供给消费结构优化。加快工业、建筑、交通、农业等领域用能模式转型,提升终端用能电气化水平。推动源网荷储一体化、绿电直连、智能微电网等就近消纳新业态健康可持续发展。推广“新能源+灵活可调节负荷”等供用能协同发展新模式。 开展新型能源体系建设工程,可再生能源高质量替代。推进皖北、沿江区域风电资源开发,在无法复垦的采煤沉陷区谋划实施集中式光伏项目。有序发展分布式光伏。因地制宜布局生物天然气、绿色氢氨醇等可再生能源非电化利用项目。 大力发展绿色低碳建筑,促进星级绿色建筑规模化发展。推动建筑用能低碳化,加快建筑光伏一体化建设。 浙江 加快能源结构清洁低碳转型。持续提高新能源供给比重,提速海上风电建设,建成华东深远海风电母港。坚持集中式与分布式并举,加大光伏开发力度。推进抽蓄、储能有序发展,完善新能源消纳和调控政策。发展海洋能、生物质能等可再生能源。到2030年,新增非化石能源装机占比超75%。 推动电价保持在合理区间运行。完善省级电力市场体系,保障电力现货市场连续运行,推动新能源全量入市改革,引导省内各电源价格基本稳定,完善计划外购电与省内电价联动机制。保持中间环节费用基本稳定。 建设千万千瓦级海上风电基地。加快推进省管海域嵊泗3号4号、嵊泗7号、苍南3号等项目建设;谋划推进一批深远海海上风电项目,力争风电装机3000万千瓦以上。 加大光伏项目开发力度。推进分布式光伏开发建设,因地制宜发展集中式光伏,探索建设风光同场等海上光伏项目。有序开展老旧光伏更新改造,力争光伏装机9000万千瓦。 推进储能多元发展。稳步推进松阳、青田、建德、江山、永嘉、磐安、泰顺等抽水蓄能电站项目。有序推进锂电池储能建设,探索开展固态电池、氢储能等应用。抽蓄和新型储能装机达3000万千瓦以上。 加力引入区外清洁电力。加强与西北“沙戈荒”、西南水电等清洁能源基地合作。 江苏 持续提升长三角重点领域一体化水平。聚焦航空航天、新能源等特色产业建设跨省合作园区。加快煤炭、油气勘探开发与新能源融合发展。多元化发展海洋新能源产业。 持续提高新能源供给比重,加快推进以海上风电为重点的风能资源高效利用,打造千万千瓦级大型海上风电基地,适时启动深远海风电项目,规范发展陆上风电。因地制宜布局陆上集中式光伏发电项目,有序开展非自然人户用光伏整村连片规模化开发,推动建筑光伏一体化,推进海上光伏规模化、立体式开发,加快风光同场海上光伏项目建设。安全有序发展核电、氢能、生物质能,推进千万千瓦级核电和绿色氢氨醇基地建设,推动氢能先进技术装备落地应用、基础设施高水平建设、综合利用效能 升和产业规范有序布局,探索地热能、海洋能等新能源发展应用, 支持具备条件的园区开展冷能综合利用。推动能源消费绿色化低碳化,提高终端用能电气化水平,鼓励实行新上项目可再生能源消费承诺制。到2030年,可再生能源发电装机达1.75亿千瓦以上。 优化新型储能与调节资源布局。全面提升电力系统互补互济和安全韧性水平,强化能源储备调节,增强区外大规模受入、区内大范围转移和分布式电源就近消纳能力。科学布局抽水蓄能,强化电化学储能等新型储能规模化发展,探索压缩空气储能等新技术应用。加强电网侧储能项目规划,鼓励以市场化方式发展电源侧、用户侧储能。到2030年,抽水蓄能装机达600万千瓦以上,新型储能规模超1000万千瓦。 推动源网荷储协同发展。建设以分布式、扁平化为方向的新型配电网。加快智能电网建设,推进以光伏等可再生能源为主、源网荷储一体化的新能源微电网示范应用,大力发展虚拟电厂、车网互动等新技术新模式,支持常州深化国家车网互动规模化应用试点。推动区域自治平衡和多能互补,促进分布式智能电网与大电网融合发展。 提升绿电持续稳定供应能力。持续提升绿电绿证供给规模,强化新增海上风电、海上光伏、核电等清洁电源接网能力,因地制宜开展“嵌入式直流”等应用实践,积极拓展省外绿电交易资源。提高绿电消纳利用水平,构建高比例绿电专变、绿电专线,创新实施绿电直连园区和企业项目。健全绿电交易、溯源认证 体系,探索体现不同品质电能价值的电力市场机制。 湖南 海南 建设低碳岛,构建新型零碳能源系统,到2030年核电、风电、光伏等零碳电源装机占比65%,电力需求侧响应能力达年度最大用电负荷的5%,力争年度新增清洁能源电量覆盖全社会新增用电量。 推动风电、光伏上网电量全部进入电力市场,探索完善促进绿电直连等新能源发电就近消纳的价格机制。建立健全“中长期+现货+辅助服务”电力市场交易体系,推动符合条件的工商业用户直接参与电力市场交易。研究建立新能源汽车参与电网调节的鼓励政策及价格机制。 贵州 加快新能源新材料等战略性新兴产业集群发展,构建清洁低碳、安全高效的新型能源体系。健全新能源电池及材料产业研发、生产、回收利用体系。 培育发展新能源装备制造及其配套产业,提升电机电控等关键零部件及特种钢材、铝合金等关键材料就近配套能力。科学规划布局一批储能电站,支持电池生产企业积极开拓省外储能市场。聚焦新能源电池、航空航天等产业发展需求,重点在能源、化工、有色、冶金等领域发展高端新材料产业。到2030年,电池产能达100GWh,建成公共充(换)电基础设施6万个,新能源新材料产业集群产值达3000亿元。
促进新能源高质量开发消纳。坚持风光水生多能并举,统筹就地消纳和外送,推进非化石能源安全可靠有序替代化石能源。深入实施工业、建筑、交通、农业等领域电能替代,提高终端用能电气化水平,推动能源消费绿色化低碳化转型。建成齐齐哈尔、绥化、牡丹江、林甸、肇源等新能源汇集站,支撑集中式新能源高水平供给消纳。全力打造东、西、南三条外送输电通道,实现电力外送能力由540万千瓦提升至1700万千瓦以上。
到2030年,电力装机规模达1.4亿千瓦,新能源装机规模突破6500万千瓦、占发电总装机容量比重达45%以上,非常规天然气年产量达30亿立方米,储气能力不低于3亿立方米,新型综合能源产业集群产值达5000亿元。
云南
推动新能源电池产业等延链补链强链,聚力推进硅光伏、绿色铝、新能源电池等特色产品规模化出海,开拓绿电产品市场。
推动“风光水火储”等多能互补和“源网荷储”一体化发展,基本建成清洁低碳、安全充裕、经济高效、供需协同、灵活智能的新型电力系统。
优化电源结构,打造金沙江流域、澜沧江流域、红河流域等“风光水储”一体化基地。协调推进新能源开发和消纳,提升新能源场站友好性能。建设坚强可靠智能电网,打造“四翼组团、核心双环”主网架,加强配电网建设,提高可靠性和抗灾能力,提升对分布式新能源、电动汽车等承载能力,因地制宜推动智能微电网建设。
协同建设新型储能、抽水蓄能、调峰气电等项目,提升调储能力。提升电力需求侧响应能力,发展虚拟电厂、车网互动、柔性用电负荷。深化电力体制改革,完善市场体系。建立完善新型电力系统智能管理平台,推动数字化转型,实现调控决策智能化升级,协同推进新型电力系统建设。到2030年,全省电力装机超过2亿千瓦,力争新增用电需求以清洁电量为主。
完善区域能源合作机制,推动建设“电力互通、油气联动、绿电主导、数字赋能”能源大通道。积极参与周边国家清洁能源合作开发,加强中老电力通道研究论证,稳步推进老挝北部清洁能源基地开发建设。
四川
完善省内甘孜至天府南、阿坝至川北、攀西至川南“三送三受”骨干网架,推动特高压交流网架进一步延伸至新能源富集地区,在负荷中心构建成都、川南“立体双环网”和川东北“日字型环网”,提升受端电网电源承载和电力供应能力。拓展外电入川通道,推动陇电入川、疆电入川,衔接藏电入川,研究规划建设省间灵活互济通道。
甘肃
深入实施“新能源+”十大行动,即新能源+多能互补、绿色园区、绿氢走廊、乡村振兴、生态保护、交能融合、绿色建筑、数字经济、科技赋能、未来产业等十个具体落地的场景或行业。
推进煤炭与新能源融合发展。支持煤炭企业统筹煤炭与煤电、新能源产业布局,加大新能源投资开发力度。充分利用采煤沉陷区、工业广场、排土场、复垦区等场地,加快发展矿区风电光伏产业。
积极推动库姆塔格、巴丹吉林二回等后续直流工程纳入国家规划并适时启动建设。持续推动国家沙戈荒大基地新能源项目建设,提高输电通道新能源电量占比,持续深化纯清洁能源特高压外送通道项目研究。
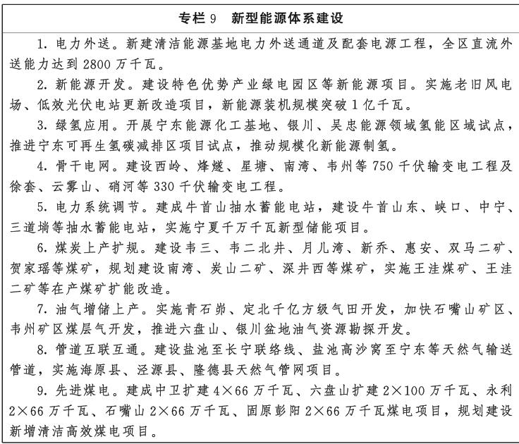
宁夏
“十五五”期间,持续扩大新能源发电规模,拓展新能源非电利用途径,创新发展新能源消纳新技术新模式新业态,激发新能源高质量发展新动能。
推广草光、林光、农光互补等立体化开发模式,建设盐池、灵武、沙坡头3个千万千瓦级新能源基地。深化老旧风电场“以大代小”,探索低效光伏电站更新改造。大力发展分布式光伏,增强新能源联农带农作用。到2030年,力争新能源装机规模突破1亿千瓦。
纲要指出,要加快绿电园区建设,提升现代煤化工、硅基、铝锰、大数据算力、钢铁、水泥等重点产业绿电占比。拓展新能源非电利用途径,推动新能源制氢规模化发展,促进绿氢向绿氨、绿色甲醇延伸,因地制宜发展生物质能、地热能等新能源供热。
提高输电通道新能源电量占比,新建清洁能源基地电力外送通道。实施电网基础设施智能化改造和智能微电网建设,推动主网、配网、微电网多级协同发展。
陕西
加快黄河“几字弯”风电光伏基地等建设,到2030年推动风电、太阳能发电总装机容量达到1亿千瓦以上;到2030年抽水蓄能装机达到540万千瓦;建设30个百万千瓦级可再生能源规模化发展县;推动西安高新区氢能装备制造中心、榆阳区储氢装备产业园、氢能制储用系统验证测试平台等项目建设,推进陕蒙30GW新能源制绿氢及输氢管道项目前期工作。
推进建设新型能源体系,坚持火新互济、建调结合、集分并举,完善以煤电为支撑的转换利用体系,持续提高新能源供给比重。稳妥有序实施关中煤电机组关停或转备,推进新一代煤电转型升级,优先在陕北开展新型低碳电厂应用推广,推进能源结构调整和电源战略北移。
因地制宜发展风能、地热能、生物质能,加快建设陕北黄土高原光伏发电基地,推进关中地区低风速风电开发和渭北可再生能源基地建设,支持陕南发展林光互补、茶光互补等“光伏+”模式。
以榆林、西安等为重点加快布局形成氢能相关产业集群,打造氢能“制储输加用”全产业链条,降低制氢成本,拓展氢能应用场景。
有序发展抽水蓄能和锂电池、全钒液流、压缩空气等新型储能,推动“新能源+储能”协同发展。
加强能源基础设施建设,打造坚强电网,加快750千伏陕北至关中第四输电通道和陕南环网工程建设,构建“四纵双环”骨干网架,持续推进西安、榆林等电网攻坚补强,优化330千伏电网结构,加强110千伏及以下配电网改造升级。
加强电力外送通道建设,谋划陕北绿电引入工程,推进陕南与川渝联网,打造西北电网跨区电力输送枢纽,到2030年力争电力外送能力达到4000万千瓦。推进储能基础设施建设,构建适应新型电力系统稳定运行的多元储能体系。加强充电桩基础设施建设,完善农村地区及高速公路服务场站充电网络,推动公共充电设施升级,因地制宜规划建设大功率充电设施。建立便捷高效加氢网络,新建、改扩建一批加氢站。
青海
推进新型能源基地建设。坚持风光水火气氢储多元化协调发展,统筹就地消纳和外送,巩固新能源装机和发电量占比“双主体”地位,为全国降碳减排、保障能源安全作出更大贡献。
科学开发光伏、风电等新能源,推进柴达木沙漠基地(格尔木东)和海南清洁能源基地建设。推进光热发电技术运用,打造光热产业集群。推动黄河上游水风光一体化发展。优化提升电源质量,建设新型储能等调节性电源,完善储能调峰体系。到2030年,全省电源装机容量达1.65亿千瓦,清洁能源发电量占总发电量的80%以上。
统筹源网荷储协调发展,构建柔性立体主干网架,提升电网对清洁能源的接纳、配置、调控能力。增强绿电外送能力,推动青豫直流满功率运行,建成青桂直流、青粤直流,谋划新增一条纳规外送通道,构建青海至华中、川渝和南方地区绿色送电走廊。强化省际网架结构,实施若羌—羚羊750千伏输变电工程和西北电网南部互济通道等省际联网工程。优化省内东部“日”字形、中西部“8”字形主网架,谋划涉藏地区750千伏输变电项目,优化330千伏及以下电网网架。建强城乡、园区配电网,加快智能电网和微电网建设,全面提升电力系统互补互济和安全韧性水平。
积极发展“盐湖+”产业。促进盐湖产业与新能源、新材料、旅游等产业融合,推动产业高端化、智能化、绿色化发展。鼓励盐湖资源开发企业优先使用光伏、风电等清洁能源,推动实现清洁能源供应全替代。
开展“投资青海”行动,扩大外资在新能源、农牧业、生物医药、生态旅游等领域投资,促进外资境内再投资。
因地制宜推广观光式光伏、“光伏发电+牧草种植+绿色养殖”、“农牧+旅游”等融合发展模式。
围绕“1+2+N”绿色算力基地发展布局,构建“绿色电力—绿色算力—绿色价值”体系,高标准建设国家绿色算电协同发展示范区。高质高效建设西宁绿电智算融合示范园、海东零碳算力产业园,打造国家级绿色算力基地,支持海西、海南发挥清洁能源优势,分层次、分规模推进算力基础设施建设,推动绿色算力产业集群集聚发展。积极融入全国一体化算力网,建立“青甘宁”绿色算电一体化协同发展机制,加快推进算网互联互通,建设算力综合服务平台,统筹算力调度和算力需求。建立健全绿色算力基础制度,拓展大模型、中试场等业态,丰富高价值、可复制、能推广的绿色算电协同示范场景和应用。深化“东数西算”合作模式,探索发展算力“飞地”。
大力发展绿色算力产业,加快培育上游产业根基、提升中游产业效能、挖掘下游产业潜力,构建全链环节协同耦合、创新要素高效集聚的绿色算力产业体系。引进培育算力企业,打造以智算为主,通算、超算为辅的多元算力供给体系。
西藏
加快清洁能源资源开发利用,有序推动金沙江上游、澜沧江上游、藏东南(玉察)水风光一体化基地建设,积极落实“西电东送”战略,建成藏东南至粤港澳大湾区±800千伏特高压直流输电工程,推进澜沧江水风光一体化基地电力外送通道建设,建设国家清洁能源基地。有力有序有效推进雅下水电工程项目建设,配套推进近区新能源资源开发,布局发展上下游产业。建设那曲河江达水电站。依托重大水电工程和水风光一体化基地,培育水电、风电、光热、储能以及输变电等装备制造业和后端服务产业,推进零碳园区建设。
积极探索“清洁能源+特色产业”融合发展新模式,推进能源科技创新和新技术新产品应用,引导清洁能源与制氢制氧、绿色算力、绿色矿业等清洁载能产业协同布局,促进能源资源就地转化利用。到2030年,建成清洁能源电力装机6000万千瓦左右,力争年度新增清洁能源电量覆盖全社会新增用电量。
加快内需支撑性水电项目建设,统筹布局光伏、光热、风电、地热等新能源资源开发,加快抽水蓄能电站建设和新型储能技术推广应用,优化电源结构,建立清洁能源基地电力留存机制,提升电力保供和清洁能源消纳能力。持续推动电网建设,加强与周边省区电网互通,推进500千伏主网架加强延伸,优化220千伏电网网架,继续实施城网改造和农网巩固提升工程,加快补齐大电网未覆盖村镇供电保障短板,提升电力互补互济能力及边远地区供电能力。
有序发展绿色低碳、稳定安全的氢氧产业,拓展氢氧产业应用场景,支持绿氢绿醇绿氨等技术攻关应用。追踪新型储能技术发展,促进清洁能源与新型储能一体化布局。
推进优势产业绿色转型,鼓励绿色低碳导向的新产业、新业态、新商业模式发展,扩大绿电消费规模,推进绿证交易,拓展清洁电力绿色价值实现路径。建设绿色高效便捷充电设施。