531后,收购光伏项目的五类企业!
2025年531后,光伏项目进入全面市场化交易的新阶段,上网电价面临较大的不确定性。然而,对许多企业而言,光伏项目仍是优质资产。那531之后,哪些企业在收购光伏电站?
本文统计了531之后的14起光伏项目交易案例。可以发现,收购方主要分为三类:1)金租公司、2)地方国资、3)资金管理平台、4)省级能源集团、5)能源央企。
表:近期部分光伏电站交易情况统计
2026年4月17日,国银金租发布《有关购买经营租赁业务用的户用光伏电站及其配套设备》的公告,6.5亿元购买正泰安能位于湖南、湖北两省的户用光伏电站及配套设备。
此前,2026年2月28日,国银金租就曾购买了正泰安能位于广东、江苏、浙江、天津的户用光伏电站资产,总价为6.95亿。
2026年12月,国银金租12.1亿元购买了正泰安能位于广东、安徽省的户用光伏电站。
2025年6月24日,晶科科技发布公告称:1)下属4家工商业分布式光伏电站项目公司拟将其名下的光伏电站设备全部销售给中建投租赁,4家项目公司共持有8个工商业分布式光伏电站。同步将上述项目公司的持股平台横峰晶格的100%股权转让给天津金建。本次交易对价合计2.87亿元,涉及光伏电站并网装机容量合计约76.55MW。具体如下表所示。
2月2日,红相股份发布《关于与福建闽高电力能源集团有限公司等主体就江苏如皋及周边地区分布式光伏项目签署股权转让协议的公告》,公告称:
公司拟在项目公司完成股权架构调整,南通瀚蓝新能源有限公司持有各项目公司 100%股权的前提下,成为标的公司持股 100%股东,且标的公司、项目公司处理完毕与公司的债权债务关系后,再将公司届时所持标的公司 100%股权转让给福建闽高。经协议各方友好协商,确定公司向福建闽高转让标的公司 100%股权的股权转让总价款为人民币 1.2亿元。
第四类:省级能源集团
1月28日,北京能源国际发布公告:公司计划以2.48亿元收购扬州泰润低碳科技70% 的股权,获取其位于江苏高邮的294MW渔光互补项目。
目标项目指由位于中国江苏省之目标公司建设及营运之渔光发电项目,其装机容量约为294兆瓦(交流电)(包括约178兆瓦及116兆瓦的子项目),已达到全容量并网。
第五类:电力央企
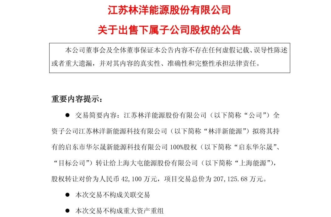
3月28日,林洋能源发布公告,公司全资子公司江苏林洋新能源科技有限公司拟将其持有的启东市华尔晟新能源科技有限公司100%股权转让给上海大屯能源股份有限公司,股权转让对价为人民币42,100万元,项目交易总价为207,125.68万元。
启东华尔晟核心资产为位于江苏省南通市启东市的吕四海域滩涂渔光互补光伏发电一期项目,总装机容量400兆瓦(直流侧533兆瓦),已于2025年12月底全容量并网发电。
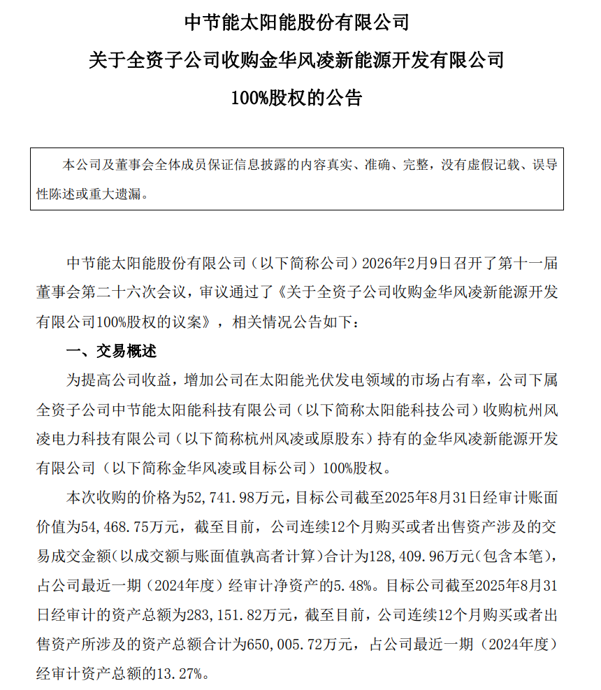
2月10日,太阳能发布公告称,公司下属全资子公司中节能太阳能科技有限公司拟收购杭州风凌电力科技有限公司持有的金华风凌新能源开发有限公司(以下简称“金华风凌”)100%股权。本次收购的价格为5.27亿元。
公告显示,金华风凌持有的金华项目备案建设规模为交流侧600兆瓦,实际建设规模为直流侧710兆瓦、交流侧600兆瓦,于2025年5月25日并网;预计年平均上网电量为74,752.46万度,年均营业收入23,654.50万元,年均利润总额8,686.45万元,全投资内部收益率(所得税后)为6.41%,资本金财务内部收益率为17.69%,投资回收期(所得税后)为12.42年。